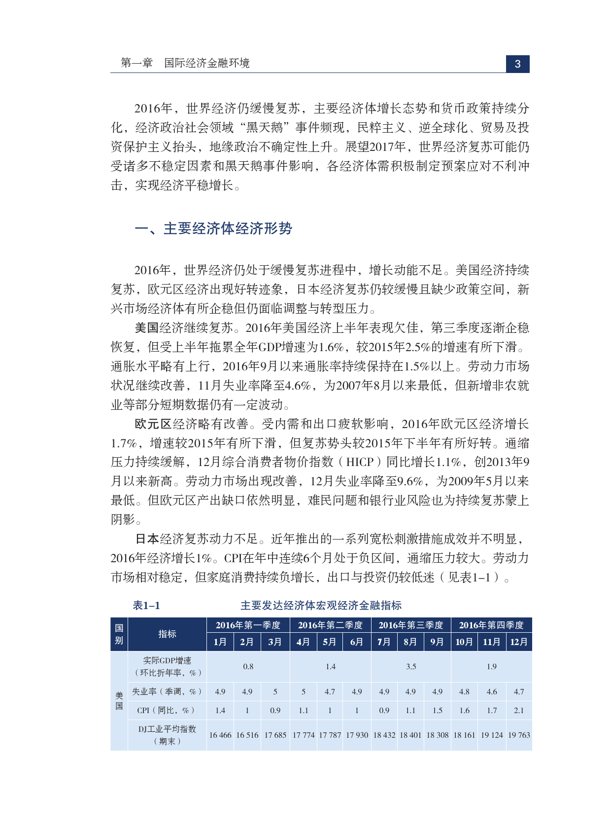
报告指出——2016年,世界经济缓慢复苏,发达经济体面临一系列政治、经济挑战,新兴市场经济体有所企稳,但仍面临调整与转型压力。面对日趋复杂的国内外经济金融形势,我国继续实施积极的财政政策和稳健的货币政策,经济增速保持平稳,产业结构持续优化,需求结构继续改善,国际收支总体平衡,消费价格温和上涨,工业企业效益有所好转,就业形势保持稳定,银行体系流动性合理充裕,社会融资规模平稳较快增长,货币金融环境基本稳定。
报告提出——金融业在持续推进的改革开放进程中积累了较强的抗风险能力,特别是作为金融业骨干的商业银行资本充足率、拨备覆盖率比较高,金融管理部门可动用的工具和手段多。有信心和底气、有能力和办法牢牢守住不发生系统性金融风险的底线。要加强金融风险研判和预警,重点关注产能过剩行业、银行资产质量、资本市场、地方各类交易场所、保险资金运用、交叉性金融业务及非法集资、流动性、同业业务、银行理财和表外业务等领域风险。








































一起调研网新浪微博
一起调研网腾讯微博