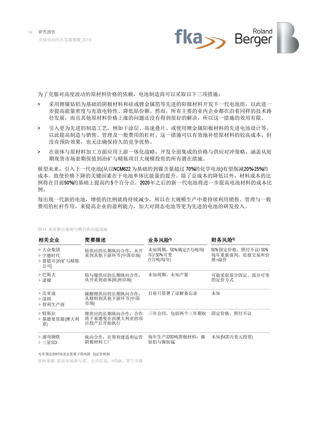
由于预计增长强劲并在市场上占据主导地位,电池制造商将采取更多措施保证原材料供应,加大对价值链上游的投入。
领先电池制造商预计将扩大主导优势,在与整车厂的谈判中占据更有利的地位。
为降低对电池制造商的依赖,整车厂可以做出以下两种战略选择:
与供应链上的相关企业建立紧密的长期合作关系,就基础产量达成协议,并以可迅速调节产量的内部生产作为补充。
帮助建立强劲的电池模块供应商网络,同时持续从市场上众多的电池制造商处进行采购。
在上一份报告发布之后,全球七大主要汽车国家的竞争格局略有变化。中国保持总体领先地位;美国排名上升,与中国并列首位。日本在行业与市场两个层面上均有增长,超越德国,位居第三位。
政府对电动汽车研发的支持正在减少,部分国家的经费持续降低。政府研发项目已经接近尾声,目前也没有新的项目上马;即使有,规模也非常有限。这一变化在中国体现得更为明显。
“中国电动汽车与电池生产增长快、预期高,在行业层面上继续保持领先地位。”
就“行业”指标而言,中国处于领先地位,韩国迎头赶上
中国电动汽车与电池生产增长快、预期高,在行业层面上继续保持领先地位。美国居于第二位,纯电动与插电式混合动力汽车产量实现了高达100%左右的增长。德国的增长率与美国持平,但总体而言,德国的电池生产较为欠缺,在行业层面上排名第五,落后于日本和韩国。日本排名第三,但韩国的电池生产占全球的份额高于日本。
就市场发展而言,各国电池和插电式混合动力汽车的销量都十分可观。中国的销量比前一年增长了约70%。2017年,中国纯电动与插电式混合动力汽车在新注册车辆中的占比超过了2%,成为首个超过这一比例的国家。
德国电动汽车需求增长了90%以上,纯电动与插电式混合动力汽车在新注册车辆中的比例约为1.5%,在市场层面位居法国之后,排名第三。法国相比德国绝对销量较低,但市场占有率略高,销量增长较为温和,同比增长25%,与排名第四的美国持平。























一起调研网新浪微博
一起调研网腾讯微博